登录新浪财经APP 搜索【信披】查看更多考评等级十大配资平台推荐
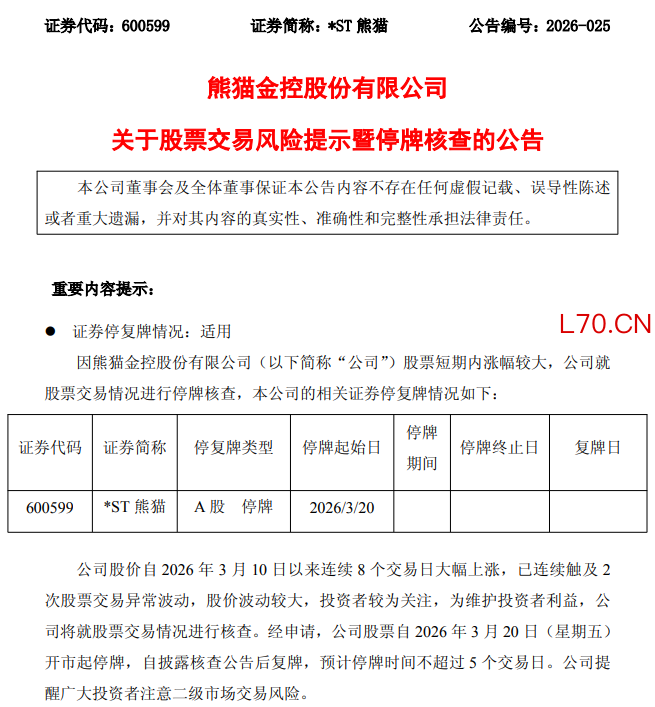
*ST熊猫(维权)3月19日晚间公告,公司股价自3月10日以来连续8个交易日大幅上涨,已连续触及两次股票交易异常波动,股价波动较大。为维护投资者利益,公司将就股票交易情况进行核查。经申请,公司股票自3月20日(星期五)开市起停牌,自披露核查公告后复牌,预计停牌时间不超过5个交易日。
来源:公司公告
Wind数据显示,截至3月19日收盘,*ST熊猫股价报6.18元/股,实现八连板。
公司于2025年12月30日披露了《*ST熊猫关于收到中国证券监督管理委员会立案告知书的公告》。因公司涉嫌信息披露违法违规,根据《中华人民共和国证券法》《中华人民共和国行政处罚法》等法律法规,证监会决定对公司立案。
元股证券:ygzq.hk此外,2025年12月30日的另一份公告显示,因公司2024年度财务报表被出具了无法表示意见的审计报告,根据上海证券交易所《股票上市规则》第9.3.2条第(三)项“最近一个会计年度的财务会计报告被出具无法表示意见或否定意见的审计报告”的规定,公司股票已被实施退市风险警示。
因公司2024年度内部控制被出具了否定意见的审计报告,根据上海证券交易所《股票上市规则》第9.8.1条第(三)项“最近一个会计年度内部控制被出具否定意见审计报告”的规定,公司股票继续被实施其他风险警示。
截至公告日,上述非标意见所涉事项尚未有实质进展,如公司2025年度不符合《股票上市规则》第9.3.7条规定的撤销退市风险警示的情形,公司股票将被终止上市。
元股证券(文章来源:中国证券报·中证金牛座)
海量资讯、精准解读,尽在新浪财经APP
责任编辑:石秀珍 SF183十大配资平台推荐

配资 依赖数据与模型的理性资金在国内金融市场运用股票配资入口的投资近期,在南向资金交易圈的以事件驱动为主的震荡期中,围绕
2026-03-09
据央视新闻,当地时间4月4日,伊朗红新月会负责人表示,截至目前,伊朗共有22810个商业设施在袭击中受损,另有322个医
2026-04-05
炒股就看金麒麟分析师研报,权威,专业,及时,全面,助您挖掘潜力主题机会! 来源:北京商报 北京时间2月28日下午,在美国
2026-03-17
围绕市场风格尚未完全定向的阶段的交易阶段,在线配资导航的组合近期,在多元股市生态的多因子信号频繁冲突的时期中,围绕“在线
2026-03-04
配资网站 在“一带一路”倡议下,我国企业出海步伐持续加快。随着投资建设规模的快速增长,现有海外综合服务难以匹配高质量“走
2026-03-24